當前位置:產品中心 > 蒸汽流量計 > 蒸汽流量計
?
蒸汽,亦稱“水蒸氣”。 根據壓力和溫度對各種蒸汽的分類為:飽和蒸汽,過熱蒸汽。蒸汽主要用途有加熱/加濕;還可以產生動力;作為機器驅動等。
?

?
?
對于蒸汽的利用,在實際工況中都需要進行計量,那么測量蒸汽的流量計有哪些呢?
?
?
蒸汽流量計--渦街式蒸汽流量計
渦街式蒸汽流量計優勢:
★ 結構簡單,牢固、維護方便,無需導壓管、三閥組等部件,減少泄露、堵塞和凍結等;
★ 精確度高,一般為1-1.5 %;
★ 測量量程寬,選對對應口徑,一般可以達到20:1 ;
★ 壓損小,約為節流型差壓流量計 的 1/4 ~ 1/2 ;
★ 輸出與流量成正比的脈沖信號,無零點漂移 ;
★ 在一定雷諾數范圍內,輸出頻率不受流體物理性質(密度、粘度和組成)的影響,即儀表系數只與漩渦發生體、管道的形狀和尺寸有關。
渦街式蒸汽流量計局限性:
★ 對管道機械振動比較敏感,不易用于強振動場所;
★ 口徑越大,分辨率越低,一般滿管流量時,口徑只做到DN300以下;
★ 流體溫度太高時,測量還是有困難,一般溫度低于330 °C;
★ 當流體有壓力脈動或流量脈動時,市值大幅度偏高,影響較大,因此不適用于脈動流。
?
常用型號:
?渦街流量計 ?DVS-DS50F21O ?
型號注解:渦街流量計中溫型,介質為蒸汽,DN50,表體材質為304不銹鋼,介質溫度:250度,額定壓力1.6MPa;脈沖輸出,無顯示,24V供電,配套碳鋼安裝法蘭、螺栓螺母等緊固件,夾持式安裝。
配套二次儀表:DQ2100 ? 智能流量積算儀,中文液晶顯示瞬時流量和累計流量,具有穩壓補償功能。
(智能流量積算儀詳細介紹:http://www.jl2006.com/chanpin/detail/126)
配套壓力變送器:DQ805 ? 進行壓力補償。
配套熱電阻: PT100 ? 進行溫度補償。
一整套配置: 渦街流量計+流量積算儀+壓力變送器+熱電阻 ? (也可以根據需要單獨選擇溫度補償或壓力補償或者無補償)
?流量計價格隨選型規格、口徑、配置變化影響,不是一口價產品,需要根據您的工況選型報價.
?

?
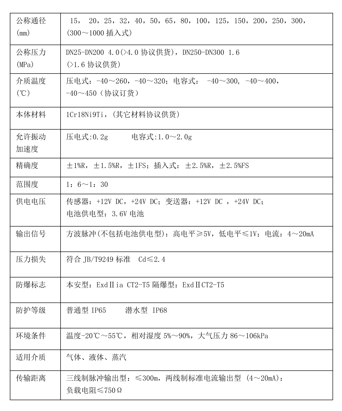
主要技術指標

?
?渦街式蒸汽流量計,也可以選擇在線穩壓補償型:


渦街式蒸汽流量計直接顯示型電池供電或24V供電:


渦街式蒸汽流量計溫度>250°C 低于330°C:

渦街式蒸汽流量計(>DN300)插入式:

選型需要明確以下工作參數:
(1)被測介質的名稱、組份
(2)工作狀態的最小、常用、最大流量
(3)介質的最低、常用、最高壓力和溫度
(4)管道口徑、材質等。
選型舉例:已知蒸汽壓力和溫度及工況流量時
測量介質為過熱蒸汽,蒸汽溫度為320℃,壓力為1.5MPa(絕壓),流量范圍為3t/h~25t/h, 試 確定流量計口徑。
步驟一:計算蒸汽的等效空氣參比條件下的體積流量范圍,經查附表(二),該狀態下蒸汽的密度為:5.665Kg/m3,由公式(8) :
?

步驟二:根據等效參比流量范圍765-6379m3/h,查表(二),比較適合該流量范圍為DN200口徑。
?
?
? ? ? ? ? ? ? ? ?渦街流量計網頁詳細介紹:http://www.jl2006.com/chanpin/detail/34
?安裝方式以及使用說明書下載:http://www.jl2006.com/xiazai/detail/119
?使用常見故障以及排除方法:http://www.duoqinsh.com/duoqinsh-Article-231837/
?
?
?
蒸汽流量計--差壓式蒸汽流量計
差壓式蒸汽流量計有多種:孔板流量計、V錐流量計、平衡流量計、噴嘴流量計、德爾塔巴流量計等多種,各有各的優勢。
差壓式蒸汽流量計優勢:
★?節流式差壓流量計中的標準孔板結構簡單,易于復制,簡單牢固,性能穩定可靠,價格低廉,無需校準就可使用,這是最大的優勢;
★ 使用范圍廣泛,即使用于單相流體,也使用于 部分混相流:汽固、汽液、固液 等;
★ 高溫、高壓、大口徑和小流量場合 使用佼佼者;
★ 對振動不敏感,抗干擾能力強。
?
差壓式蒸汽流量計(多以噴嘴、德爾塔巴類)局限性:
★ 測量精度在流量計中屬于中等水平,由于眾多因素影響,精度難以提高;
★ 范圍度窄,由于儀表差壓信號與流量是平方關系,一般范圍僅在3:1 ~ 4:1 ;
★ ?現場安裝條件要求較高,一般要求較長的直管段(指孔板、噴嘴等),現場難以滿足;
★ 節流裝置與差壓儀表之間的連接管線為薄弱環節,易產生泄露、堵塞、凍結或者信號失真等情況;
★ 最近幾年發展起來的一體化差壓式流量計(如V錐流量計、一體化孔板流量計等)大大縮短了引壓管線,減少了這方面缺陷;
★ 壓損大。(指孔板、噴嘴)
差壓式蒸汽流量計中,V錐流量計的應用,克服了差壓類流量計的諸多缺陷,可以說是差壓類流量計中的佼佼者。這里舉例說明V錐蒸汽流量計。
V型錐蒸汽流量計優勢:
★?精度高:+-0.5%,當定制β<0.55的V錐體時,***高精度可達+-0.1%
★?重復性好:0.1%
★?輸出差壓穩定:V錐體尾部負壓端波動小
★?具有自整流功能:可測混相流
★?具有自清掃功能:無雜物滯留,適用于臟污流測量
★?長期穩定性好:流體被逐漸收縮到管道內邊壁,對V錐體磨損小
★?可測高溫流體:<850℃,其它流量計很難測量這樣高溫度的流體
★?測量下限低:輸出差壓***小值25Pa
★?量程比寬:可達10:1~50:1
★?永久壓損?。褐挥锌装宓?/3~1/2
常用型號推薦:DQZ-A500B16SRFWGB,
說明:公稱通徑DN500,介質:蒸汽,流量:(待提供),溫度:250℃,中溫型,額定壓力:1.6kpa,,準確度等級:±0.5%,重復性:0.1%。材質:表體和法蘭為20#碳鋼,V錐錐體為304不銹鋼,附件含:材質為304的三閥組一個,針型閥二個,引壓管組件二根。
配件:差壓變送器、流量積算儀
蒸汽V錐流量計選型所需參數:
1.介質名稱
2.管道口徑、材質
3.正常工作流量、最大流量和最小流量
4.正常工作壓力、最高工作壓力
5.正常工作溫度、最高溫度、最低溫度
6.流體工作密度或標況密度
7.各混合流體的體積百分比
注明:V錐流量計是根據客戶報過來的數據進行專門設計的,因此上述參數是制造廠在生產之前進行詳細計算的基礎,沒有這些參數,很難制作一臺符合用戶要求的V錐流量計。制造廠根據上述參數,計算出V錐流量傳感器的差壓值(差壓變送器的量程范圍)。這些工作是在制造廠有專業工程師進行計算完成的。
?
技術參數:
★?精度等級:0.5級
★?工作壓力:0-40Mpa
★?工作溫度:-40-850℃??量程比在10:1到 50:1之間
★?環境溫度:-30-60℃
★?管道內徑:6-3000mm
★?輸出信號:4-20mA
★?供電電壓:24V DC
★?適用介質:幾乎適用于所有氣體、液體、蒸汽介質
產品結構材料材質:
|
部件名稱 |
材質 |
|
測量管和法蘭 |
304不銹鋼、20#鋼、其它 |
|
V錐體和連接附件 |
304不銹鋼、雙向鋼 |
|
取壓口 |
304不銹鋼、316不銹鋼 |
|
三閥組(附件,可選) |
304不銹鋼、316不銹鋼 |
|
引壓管(附件,可選) |
304不銹鋼、316不銹鋼 |
|
冷凝罐(附件,可選) |
304不銹鋼 |
|
排污閥(附件,可選) |
304不銹鋼、316不銹鋼 |
? ? ? ?★外表涂層
|
傳感器測量材質 |
外表涂層 |
|
全不銹鋼 |
噴不銹鋼砂 |
|
測量管為碳鋼 |
銀灰色環氧樹脂漆 |
? ? ? ??★防爆等級(差壓變送器):隔爆、本安、不防爆可供選擇
? ? ? ??★供電電源(差壓變送器):12-24VDC
? ? ? ??★輸出信號(差壓變送器):4-20mA或HART協議
? ? ? ??★顯示及輸出
?
|
變送器 |
現場顯示 |
|
配多參變送器 |
瞬時流量、累積流量 |
|
配差壓變送器 |
與差壓范圍相對應的4-20mA電流值 |
|
配差壓變送器加積算儀 |
瞬時流量、累積流量 |
? ? ? ? ?
樣品展示:
?
? ? ? ? ? ? ? ? ? ? ? ? ? ? ? ? ? ? ? ? ? ? ? ? ? ? ? ? ? ? ?差壓式V錐流量計 ?孔板流量計

? ? ? ? ? ? ? ? ? ? ? ? ? ? ? ? ? ? ? ? ? ? ? ? ? ? ? ? ? ? ? ? ? ? ?差壓式 平衡流量計
?
?
對差壓引出管路的要求:
★ ?引壓管路的內徑與管路長度和介質臟污程度有關,通常在25米以內用內徑為8-12mm的管子。測量煤氣可適當加粗到DN15。
★ ?測量液體流量時引壓管水平段應在同一水平面內。若是在垂直管道上安裝節流件,引壓短管之間相距一定的距離(垂線方向),這對差壓變送器的零點有影響,應通過“零點遷移”來校正。
★ ?引壓管路應有牢固的支架托承,兩根取壓管路應盡可能互相靠近并遠離熱源或震動源,測量水蒸汽流量時,應用保溫材料一同包扎,必須時(如氣溫0℃以下)加伴熱管防止結冰。在測量臟污流量時,應附設隔離器或沉降器。
★ ?引壓管路內必須始終保持單相流體狀態。被測流體是氣體時,引壓管路(包括差壓計的壓力腔)內全部是氣相;被測流體是液體時,引壓管路內全部是液相,絕對不能有氣泡。為此應在引壓管路的最低點裝排水閥或在最高點裝排氣閥,在新裝或檢修差壓儀表時應特別注意。
安裝最基本要求:
★?對于新設管路系統,必須先經吹掃管道后再安裝節流裝置。
★?安裝前應仔細核對節流裝置的編號、位號、規格是否與管道口徑、流量范圍、溫度、壓力等參數相符。在取壓口附近標有“+”的一端應與流體上游管段聯接,標有“—”的一端應與流體下游管段連接。
★?節流裝置的中心線應當與管道中心線同軸。
★?對管道的要求:
1、節流裝置前后應配有一段測量管,至少保持前10D、后5D的等徑直管段,以保證測量精度。
2、在節流件前后若需安裝閥門,最好選閘閥且在運行中全開;調節閥則應在下游5D之后的管路中。
?
關于V錐流量計詳細網頁介紹:http://www.jl2006.com/chanpin/detail/130
關于孔板流量計詳細網頁介紹:http://www.jl2006.com/chanpin/detail/133
?
?
?
?售后與質保 ??
多欽儀表(上海)有限公司供應的所有產品:
所有產品質保2年;
免費提供電話咨詢、指導安裝調試等服務;
協商上門指導安裝、調試等事宜,只收取合理的差旅費用;
量大可以免費上門指導安裝、調試;
服務宗旨:不管產品使用多長時間,只要您找到我們,我們都會為您解決所有問題,直到滿意為止。相信我們從事流量計行業10多年的實踐經驗能為你帶來滿意的服務。
?
?
?