當前位置:產品中心 > EJA130E高靜壓差壓變送器 > EJA130E高靜壓差壓變送器
| 型 號: | EJA130E |
| 品 牌: | 橫河 |
| 所屬分類: | EJA130E高靜壓差壓變送器 |
| 所 在 地: | 日本或重慶川儀 |
| 更新日期: | 2017.07.25 12:34:43 |
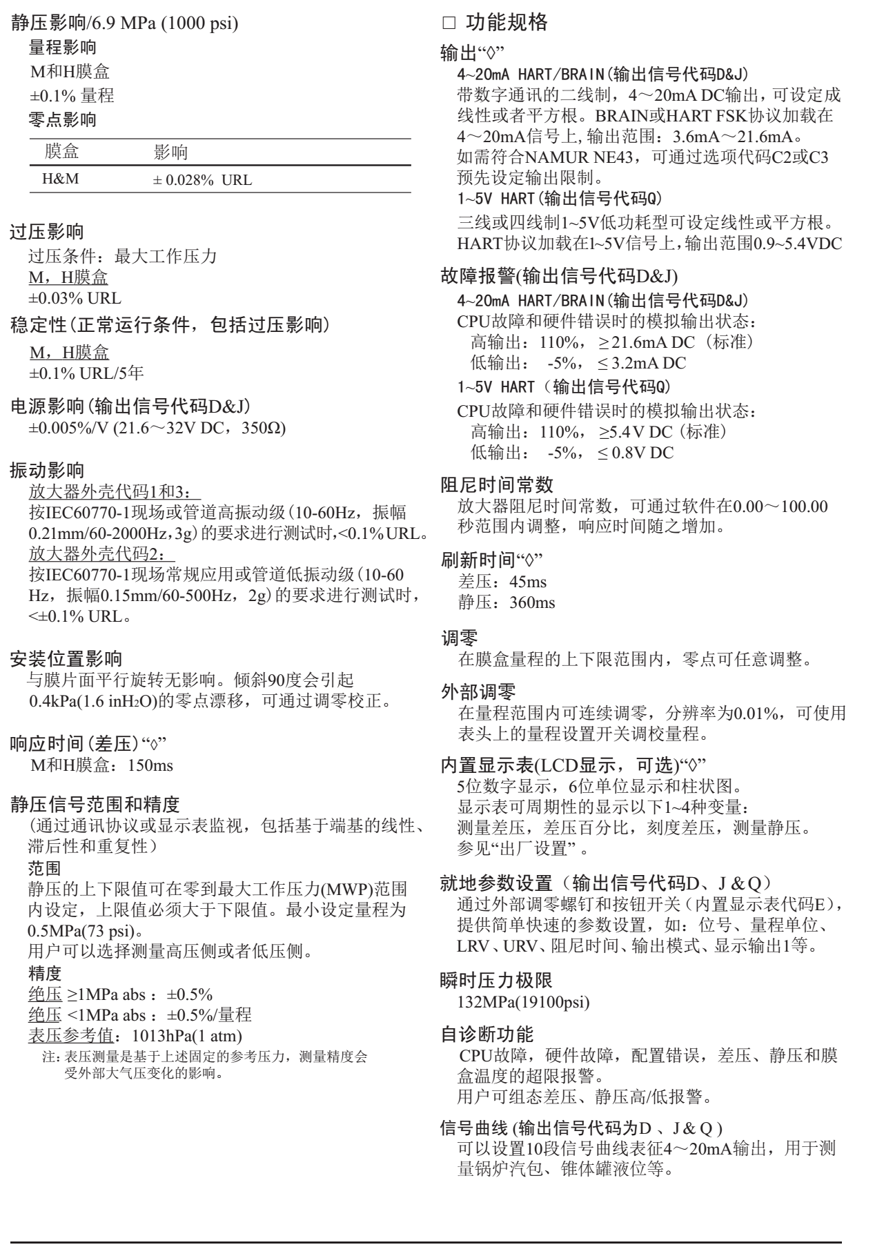
EJA130E高靜壓差壓變送器,適用于測量液。體、氣體和蒸汽的流量、液位、密度和壓力。EJA130E將測量差壓轉換成4~20mA DC的電流信號輸出,可測量、顯示或遠程監控靜壓,具有快速響應、遠程設定、 自診斷等功能。
EJA130E高靜壓差壓變送器將完全替代EJA130A差壓變送器,全新上市!
EJA130E高靜壓差壓變送器不是一口價產品,需要根據具體參數,選型報價。
EJA130E高靜壓差壓變送器正品保證,產地直發!
?





?
EJA130E高靜壓差壓變送器?詳細內容下載:http://www.jl2006.com/xiazai/detail/338
售后與質保 ??
?
多欽儀表(上海)有限公司供應的所有產品:
所有產品質保1年;
免費提供電話咨詢、指導安裝調試等服務;
協商上門指導安裝、調試等事宜,只收取合理的差旅費用;
量大可以免費上門指導安裝、調試;
服務宗旨:不管產品使用多長時間,只要您找到我們,我們都會為您解決所有問題,直到滿意為止。相信我們從事流量計行業10多年的實踐經驗能為你帶來滿意的服務。
?
24小時服務熱線(微信同號):17701683668
?
?